2025年6月20日,国务院发布《国家税务总局关于互联网平台企业相关公告》,规定平台企业要报送平台内经营者及从业人员涉税信息。
我司积极响应,对聚达联盟提现流程调整如下:新增企业账户、个体工商户账户提现功能,方便大家资金流转。
下方有系统流程图及操作流程截图,助您快速上手。如有疑问,随时联系我们。感谢您的支持!
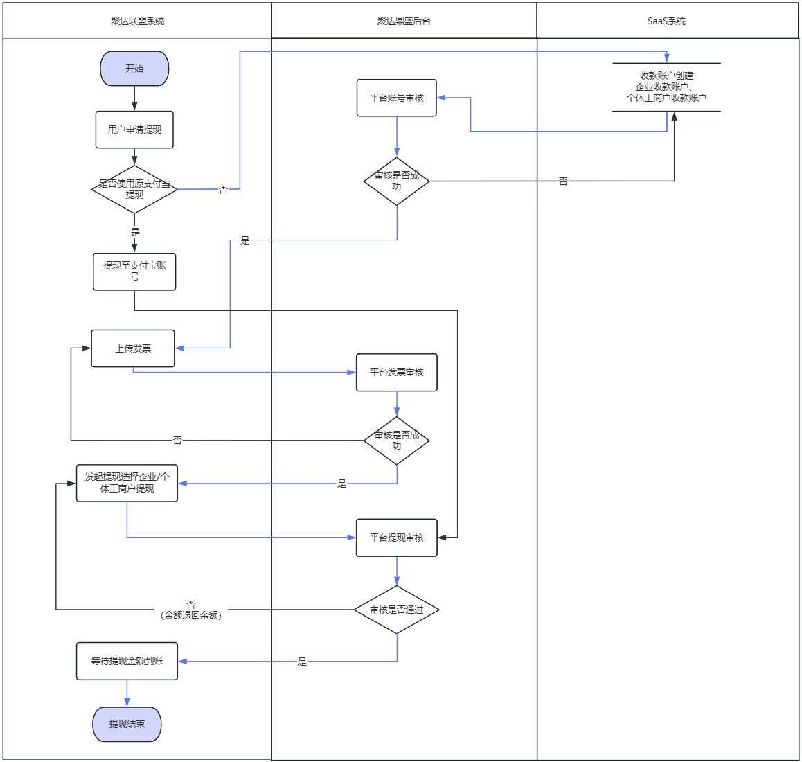
附 系统流程图:

附 操作流程截图:
①创建提现账号:SaaS收款账号中,选择添加企业账号&个体工商户账号;

②上传发票:聚达联盟>>财务管理>>我要提现_结算账期中,上传发票;待发票审核通过后,可申请提现。
当发票审核通过后,开具的增值税应退税额直接退回至可提现余额中,可前往流水进行查看
若开具的是普票,则不会退税,只能将钱提现至公司账户

③银行卡提现:点击提现,选择银行卡,选择上传发票的公司进行提现即可。

原创文章,作者:Taoke Show,如若转载,请注明出处:https://www.taokeshow.com/71152.html
本站交流3群:677386300 站长微信:616945023 站长QQ:616945023

微信扫一扫
支付宝扫一扫

